CAC INDEX
menu
INSTITUCIONAL
LA CÁMARA
COMISIÓN DIRECTIVA
POLÍTICA DE CALIDAD
UBICACIÓN FÍSICA
WEB BCSF
LABORATORIOS
COMERCIAL
SEMILLAS
FÍSICO QUÍMICO
AGUA, SUELOS Y FERTILIZANTES
CALIDAD
POLÍTICA DE CALIDAD
ENCUESTA
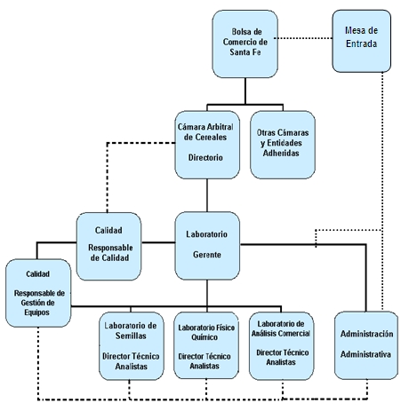
ORGANIGRAMA FUNCIONAL
CONSULTAS
RECONOCIMIENTOS
INASE
PROINSA
SAMLA
ISO
GAFTA
CONTACTO
DATOS
FORMULARIO DE CONSULTAS
ORGANIGRAMA FUNCIONAL
LABORATORIOS DE LA BOLSA DE COMERCIO DE SANTA FE
Rosa Carmen All 1545 - Zona Puerto - (S3000FRW) - Santa Fe - República Argentina
Tel. 0342 4845800 - E-mail: secretaria@cacstafe.com.ar
© Bolsa de Comercio de Santa Fe - Derechos reservados